西安t台大选品茶喝茶,陕西老楼凤论坛最新动态,西安品茶外卖联系方式

中国反腐败司法研究中心

企业廉洁合规监测评估平台

返回顶部

当前位置:首页 > 行政违法

山西银行三违规责任人被警告收215万罚单

发布时间 : 2024-11-25 浏览量 : 12029
11月22日,国家金融监督管理总局山西监管局一日内公布五张罚单,涉及山西银行及相关责任人。

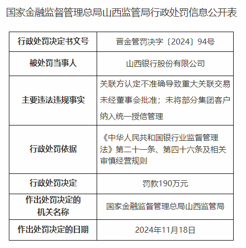
行政处罚信息公开表显示,山西银行存在的主要违法违规事实包括关联方认定不准确导致重大关联交易未经董事会批准、未将部分集团客户纳入统一授信管理。

依据相关规定,国家金融监督管理总局山西监管局对山西银行作出罚款190万元的行政处罚决定。

不仅如此,因存在贷款风险分类不准确的问题,山西银行太原新建南路支行同样被罚25万元。上述两张罚单中,山西银行及其支行共被罚215万元。

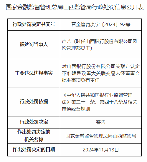
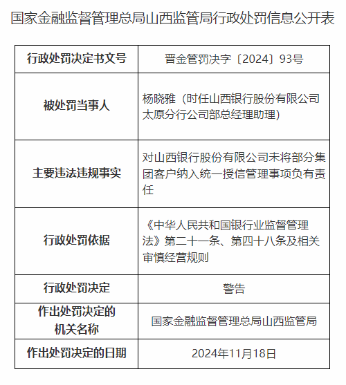
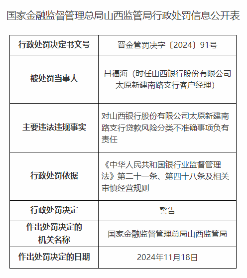
此外,因对山西银行上述违法违规行为负有责任,时任山西银行风险管理部员工卢芳、太原分行公司部总经理助理杨晓雅、太原新建南路支行客户经理吕福海均被给予警告。


来源:国家金融监督管理总局山西监管局


主管单位:中国反腐败司法研究中心

主办单位:企业廉洁合规研究基地

学术支持:湘潭大学纪检监察研究院

技术支持:湖南红网新媒科技发展有限公司