西安t台大选品茶喝茶,陕西老楼凤论坛最新动态,西安品茶外卖联系方式

中国反腐败司法研究中心

企业廉洁合规监测评估平台

返回顶部

当前位置:首页 > 行政违法

人保财险普洱市分公司因编制虚假业务财务资料等收监管局91万元罚单

发布时间 : 2024-10-30 浏览量 : 2407
日前,国家金融监督管理总局普洱监管分局行政处罚信息公开表显示,中国人民财产保险股份有限公司普洱市分公司因六项违法违规行为,被???1万元。

违法违规事实如下:

编制虚假业务财务资料;

未按照规定使用经批准或者备案的保险费率;

利用开展保险业务为其他个人谋取不正当利益;

利用保险代理人虚构保险中介业务套取费用;

未在法定期限内履行保险合同约定的赔偿义务;

给予投保人保险合同约定以外的利益。

此外,石伟(时任中国人民财产保险股份有限公司普洱市分公司副总经理)对中国人民财产保险股份有限公司普洱市分公司编制虚假业务财务资料、未在法定期限内履行保险合同约定的赔偿义务、给予投保人保险合同约定以外的利益事项负有责任,被警告并???万元。

刁慷(时任中国人民财产保险股份有限公司墨江支公司经理)对中国人民财产保险股份有限公司普洱市分公司利用开展保险业务为其他个人牟取不正当利益、利用保险代理人虚构保险中介业务套取费用的违规行为负有责任,被警告并???万元。

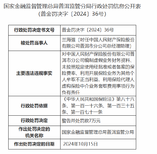
兰海强(时任中国人民财产保险股份有限公司普洱市分公司总经理助理)对中国人民财产保险股份有限公司普洱市分公司编制虚假业务财务资料、未按照规定使用经批准或者备案的保险费率、利用开展保险业务为其他个人牟取不正当利益、利用保险代理人虚构保险中介业务套取费用事项行为负有责任,被警告并???万元。

朱永旭(时任中国人民财产保险股份有限公司普洱市分公司总经理助理、现任副总经理)对中国人民财产保险股份有限公司普洱市分公司未按照规定使用经批准或者备案的保险费率事项负有责任,被警告并???万元。

汤林(时任中国人民财产保险股份有限公司普洱市思茅支公司副经理)对中国人民财产保险股份有限公司普洱市分公司编制虚假业务财务资料、利用保险代理人虚构保险中介业务套取费用事项负有责任,被警告并???万元。





来源:国家金融监督管理总局

主管单位:中国反腐败司法研究中心

主办单位:企业廉洁合规研究基地

学术支持:湘潭大学纪检监察研究院

技术支持:湖南红网新媒科技发展有限公司