西安t台大选品茶喝茶,陕西老楼凤论坛最新动态,西安品茶外卖联系方式

中国反腐败司法研究中心

企业廉洁合规监测评估平台

返回顶部

当前位置:首页 > 行政违法

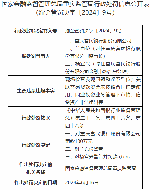
重庆富民银行因多项违规,收重庆监管局180万元罚单

发布时间 : 2024-06-24 浏览量 : 3990

日前,国家金融监督管理总局重庆监管局披露罚单,对重庆富民银行股份有限公司???80万元,因现场检查发现问题整改不到位;关联交易贷款资金未按照合同约定使用;同业投资业务管理不审慎;信贷资产非洁净出表。



公开资料显示,重庆富民银行成立于2016年8月,是经原银监会常态化审批成立的第一家民营银行,也是中西部首家获批开业的民营银行,由瀚华金控、宗申产业集团等本地民营企业共同发起设立,注册资本为30亿元。其中,港股上市公司瀚华金控持股30%,为该行第一大股东;宗申产业集团、福安药业(集团)分列第二、第三大股东,分别持股28%、19%。

根据该行发布的2023年业绩报告,截止2023年末,该行资产规模突破600亿大关,达604.18亿元,同比增长10.10%。业绩方面也实现营收净利双增的局面,2023年该行实现营业收入20.26亿元,同比增长2.86%;净利润4.09亿元,同比增长22.77%。

不过,值得一提的是,近两年该行业绩波动幅度较大。2022年该行实现营收19.70亿元,同比下滑0.34%,净利润3.33亿元,同比增长1.79%。而2021年该行则分别实现营收、净利润19.76亿元、3.27亿元,同比增长15.25%、51.10%。与此前2021年高增的营收净利增速相比,2023年营收和净利增速则逊色不少。

此前,该行裁员的消息在职场社交平台脉脉上引发热议。后经媒体证实,该行确正在实施约30%的裁员比例。据悉,此次大规模裁员的目的是为了降本增效和开源节流,主要涉及到中后台支持部门和业绩不佳的业务线。

来源: 金融界

 作者:韩宜

主管单位:中国反腐败司法研究中心

主办单位:企业廉洁合规研究基地

学术支持:湘潭大学纪检监察研究院

技术支持:湖南红网新媒科技发展有限公司